奇事自古有,此案最惊奇。今天讲述的这桩奇案,发生在“千年古县”河北遵化。公司9处违法违规却顺利建楼,国家督察11年未被落实结果,这桩奇案的涉案行为,既被一审3位法官判决违法,又被3位法学家论证违法,可二审却又充满“奇异变数”。
国家土地督察北京局督察函要求逐项查处
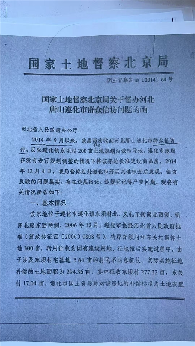
2014年12月30日,国家土地督察北京局以国土督察京函(2014)64号文的形式,向河北省政府办公厅致《国家土地督察北京局关于督办河北唐山遵化市群众信访问题的函》。督察函说:“2014年9月以来,我局两次收到河北唐山遵化市群众信访件,反映遵化镇东坝村200亩土地规划为城市绿地,遵化市政府在没有进行规划调整的情况下将该宗地批准建设商品房。2014年12月4日,我局督察组赴遵化市开展实地核查后发现,信访反映的问题属实,存在违规出让、违规登记等严重问题。”

(国家土地督察北京局督察函)
督察函列明具体问题,包括违规出让土地、违规设置竞买人限制条件、违规签订出让合同、违规批准缓交土地出让收入、违规分割登记发证、土地批而未供、闲置土地处置不到位、违规发放建设工程规划许可证、违规发放建筑工程施工许可证。督察意见指出:“遵化市将绿化和公共服务设施用地违规出让用于商业、住宅开发,为企业牟取非法利益,严重侵害了公共利益,请你省责成唐山市人民政府依据法律法规规定,按照‘既处理事又处理人’的原则,针对该项目存在的违法违规问题逐项查处整改、追究责任。有关情况请于2015年2月30日前函送我局。”
截至2026年1月,离督察函发出的时间,已经过去11年。可督察函指出的9种违法违规并没被纠正,被督察对象却建起高楼,可谓处处违法违规纠不成,此案奇不奇?
法学专家论证土地出让多处违法
针对此案,三位著名法学专家在北京召开论证会,他们在论证报告中指出,此案有三大点值得关注。
第一大点:当地政府及相关部门存在违法、违规行为,当地国土资源局与北京东方依水源房地产开发有限公司(以下简称依水源公司)之间的土地出让合同应认定为无效。具体来说,这里又有5个问题:
第一个问题:当地政府违反土地规划用途批准,将涉案地块以商业、住宅用途出让违法,且当地国土资源局与依水源公司签订的土地出让合同未确定规划条件,土地出让合同因违反法律强制性规定应属无效。
第二个问题:当地政府、国土资源局定向招拍挂涉案土地,招拍挂之前亦未通知旧城改造方遵化市浩友房地产开发有限公司(以下简称浩友公司)参与竞拍,排除竞争,土地出让程序违法,中标结果应属无效,土地出让合同无效。
第三个问题:当地国土资源局与依水源公司未按规定的土地出让合同要件规定签订土地出让合同,批准依水源公司缓交土地出让金,且对完整地块分割发放土地使用权证违法。
第四个问题:涉案土地出让后被闲置多年,当地政府不仅未回收土地,也未向依水源公司收取土地闲置费涉嫌违法。
第五个问题:当地政府相关部门未履行规划审查职责,违反土地规划用途,对一号地块违规发放建设工程规划许可证,未履行招投标监管职责,违规发放施工许可证,对闲置的三、四号地块于2021年之后又发放建设工程规划许可证涉嫌违法。

(涉案的四块土地)
第二大点:土地收回后,浩友公司可参与三、四号地块的招拍挂程序,并享受优惠政策。涉案争议土地收回后,政府应依法重新组织招拍挂,浩友公司可参与竞买。浩友公司作为旧改主体,若通过合法程序取得土地,可主张延续优惠政策,如减免城市配套费、旧城改造费,土地出让金按评估地价7%收取。根据当地政府作出的《关于解决房地产开发遗留问题指导意见》,受让土地后按议定出让价格的100%缴纳土地出让金后,政府在一个月内返还征拆成本,即为出让金总额的93%。
第三大点:浩友公司作为三、四号地块上的旧城改造开发单位,属于土地一级开发单位,可要求政府保障其公平参与三、四号地块招拍挂,且享受优惠受让政策的合法权益。

(遵化法院查封封条)
尽管一、二号用地不属于浩友公司旧城改造项目范围,但其紧邻浩友公司改造范围,整个旧城改造项目方案制定和实施过程中亦是基于整体规划,一、二号用地性质对浩友公司改造方案中有关成本核算、盈利预估等有着至关重要的影响。现一、二号用地违法建成住宅,相比原城市公共建设规划用途,势必大大降低其周边范围商住房售价或使用价值。因此,浩友公司有权就其在一、二号地块周边一定区域建设的商住楼,或其他营利性项目因一、二号地块违法变更用途而损失的可得利益,主张补偿或赔偿。
然而,国家土地督察北京局的意见,不仅没被充分重视,依水源公司在绿地上搞违法建设还被批准,两栋楼至今还在绿地上,并违规办理了不动产权证。其中,四号地所建楼房地基以上的建设是在法院查封之后。虽然当地曾向上级呈报了整改报告(遵政呈【2016】1号),承诺两年内收回违法出让的土地,但实际情况并非如此,违建照建。在遵化这片土地上,依水源公司能对抗国家土地督察,这背后到底是谁在使暗劲儿?
遵化自规局依法纠错一审被支持
2025年3月,遵化市自然资源和规划局开始依法自我纠错,向遵化市人民法院提出诉讼请求:依法确认遵化自规局、依水源公司于2008年8月签订的《国有建设用地使用权出让合同》(遵储公出字【2008】13号)、2011年1月24日签订的《国有建设用地使用权出让合同》(遵储公出字【2008】13-2号)无效;由依水源公司承担本案诉讼费、保全费。
2025年6月24日,在尊重历史、尊重证据、尊重事实、尊重法律、尊重法规、尊重政策、尊重政府文件的基础上,经三位法官严格审理,遵化市人民法院做出一审判决:确认原遵化市国土资源局与被告依水源公司于2008年5月21日签订的《国有土地使用权挂牌出让成交确认书》无效;确认两份涉诉出让合同均无效;案件受理费、保全费由依水源公司负担。


(遵化法院一审判决结果)
此判决结果,以事实为依据,以法律为准绳,真正做到了公平公正、不偏不倚,做到了政治效果、社会效果、法律效果的充分统一。同时,此案判决过程的证据逻辑与法律适用分析,也和三位法学家的论证结果不谋而合,高度一致。这三位法学家分别兼任全国人大法工委立法专家、最高检专家咨询委员、最高法下发的《民法典首批学习培训师资库》指定专家,有的更曾为中央领导人集体学习授课。一审法院三位法官“讲学习,讲政治,讲正气”的专业度、严谨性、公平公正性,由此可知。
然而,当案件进入二审程序后,据了解内情的人士说,此案在唐山中院可能又将充满“奇异变数”:二审程序启动后,先是长达六个月不公开开庭审理。等到要公开审理了,公众要求依法旁听时,主办法官先是不允许旁听;当被质疑此举违法,不得不同意公众旁听时,却又去征求上诉方意见。这不仅同样涉嫌违法,也暴露了案件的“奇异变数”。这是否幕后人玩的权钱交易戏法,还有待观察。
在“千年古县”发生的这桩“千年奇案”,相信无论最终结果如何,它都会成为当代中国法治史上的经典案例:朝公平公正的方向走,它将是法治之灯,引导公众更加信仰和敬畏法律;朝偏私不公、枉法徇私的方向走,它将是法治之坟,诱导公众迷信权钱交易,放弃法律武器。究竟朝哪个方向走,且拭目以待。(撰文/李自强)


微信扫一扫打赏
支付宝扫一扫打赏
